龙湾农商银行是
温州市首家农村商业银行,有着70余年的经营历史。一直以来,该行始终坚守“姓农、姓小、姓土”市场定位,积极服务地方中心工作,致力于为区域内每一户家庭、每一家企业提供优质、便捷、高效的普惠金融服务,持续擦亮“乡村振兴主办银行、民营小微伙伴银行、普惠金融主力银行”三张“金名片”。
招聘流程
简历投递
简历筛选
一轮面试
人机测试
二轮面试
笔试
政审
入职体检
正式录用
农商关爱
招聘要求
基本要求
认同龙湾农商银行经营理念和企业文化,品行端正,有较强的责任心和团队合作精神;
身体健康,无不良记录,具有良好的职业道德,家庭无重大负债。
温州
鹿城、龙湾、瓯海、洞头(限灵昆街道、昆鹏街道)户籍人员(管理培训生生源户籍可放宽至温州市;户口已迁入且常驻的视同户籍符合)
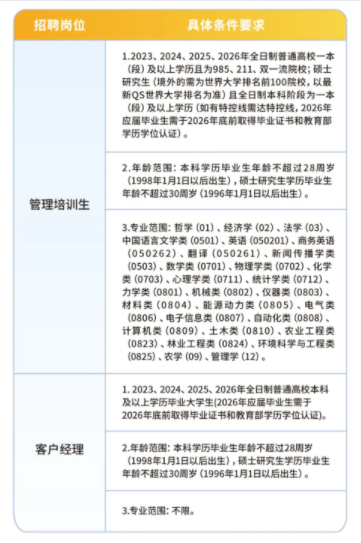
招聘岗位及要求
报名事项
(一)报名时间
2026年3月6日(周五)17:00截止
(二)报名方式
网络报名
报名邮箱:lwrlzyb@126.com
请下载并填写“龙湾农商银行应聘报名表”;
毕业证书、学位证书、学信网证明、身份证(正反面)、户口本(户主页、本人页)、二寸免冠近照电子版,其中报名管理培训生需提供高考成绩证明。
(查询路径:打开支付宝搜索“浙里办”一搜索“高考成绩证明”一选择“普高证明服务”一;选择“高考成绩证明”)
学历证书查询结果截图:
(1)国内院校往届生:须提供学信网中国高等教育学历证书查询结果。(网址https://www.ch-si.com.cn/xlcx/index.jsp)
(2)国外院校毕业生:须提供教育部中国留学生服务中心出具的境外学历学位认证。(网址:http://zwfwbl.cscse.edu.cn/homeView/contactUs?-type=2)
请将以上资料压缩打包(命名为“姓名+招聘岗位”)发送至报名邮箱。
联系人:王经理联系电话:0577-86923307
(三)注意事顶
客户经理录用人员需按相关考核办法通过我行新引入客户经理试用期和适岗锻炼期考核。
报名资格初审通过者将电话通知相关后续事项,请应聘者保持联系电话畅通,联系电话请以温州地区号码为主,以便接收有关通知,如因应聘者原因导致无法联系,由应聘者承担相应的后果。
未被录用人员材料代为保密,恕不退还,敬请谅解!
应聘人员应准确、完整填写简历和相关资料信息,并对所提交资料真实性承担责任,如与事实不符,龙湾农商银行有权取消其应聘资格。

扫描上方二维码咨询春招问题
2026
浙江地区银行招聘资讯群:642886472
原标题:龙湾农商银行2026年春季招聘火热启动!
文章来源:https://mp.weixin.qq.com/s/8h0e7TepC6jh-FttfrFBLg