2026年洞头农商银行春季招聘公告
洞头农商银行多年来始终坚守“姓农、姓小、姓土”核心定位,服务“三农”及中小微企业,服务地方经济发展,认真践行“做业务最实、与民企最亲、离百姓最近”战略,致力打造“洞头人自己的银行”,为洞头人提供以人为核心的全方位普惠金融服务。
招聘流程
简历投递
简历筛选
政审
面试
入职体检
人机测试专业能力测试
正式录用
招聘要求
基本条件
身体健康,家庭无重大负债。
遵纪守法,品行端正,有责任心、事业心,具有良好的职业道德和团队意识,无不良记录。
户籍:
温州地区户籍(含从温州地区迁出但原籍温州)。
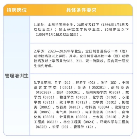
招聘岗位及要求
报名事项
报名时间
2026年3月6日(周五)截止
报名方式
关注洞头农商银行微信公众号(dongtou96596)发送“招聘”下载报名表,填写完整后,请将招聘报名表、本人身份证(双面)、户口簿、毕业证书、学位证书[若全日制普通高校一本(段)或特控线及以上学历需提供高考成绩证明]、学信网学籍查询结果等材料重命名为“应聘岗位+姓名”,发送至邮箱dtnszp@163.com。
联系人:陈经理电话:0577-63480783
(三)注意事项
报名信息填写中请务必留下联系通畅的手机号码(温州地区号码为主)以接收有关通知。本行将通过手机短信通知应聘者参加面试、人机测评等环节(不再电话通知),请应聘者及时查看相关通知,如因应聘者原因错过应聘环节,后果自负。
参加应聘的人员,未被录取的,资料代为保管,恕不退还。
应聘人员应准确、完整填写简历和相关资料信息,并对所提交资料真实性承担责任,如与事实不符,本行有权取消其应聘资格。

扫描上方二维码咨询春招问题
2026
浙江地区银行招聘资讯群:642886472
原标题:农商“职”引以梦为马|洞头农商银行2026年春季招聘
文章来源:https://mp.weixin.qq.com/s/diauFPGs0xdx0kU1K16tJg?poc_token=HOc1kGmjB6SZLxmY6LUBy7Lnlj2w330JRSjWRuS8